เอกสารวิจัยสำหรับสำหรับดาวโหลด
- CV บุคลากร
- CV นักศึกษา


แจ้งแนวทางการดำเนินด้านจริยธรรมการวิจัย
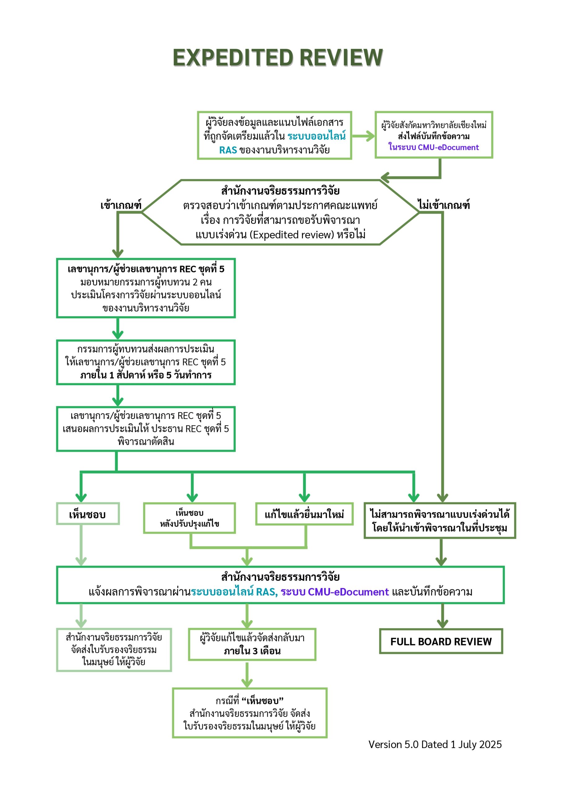
1.Expedited_ver.Jul25.pdf


Exemption_ver.Jul25

Anesthesiology, Chiang Mai University




แจ้งแนวทางการดำเนินด้านจริยธรรมการวิจัย
1.Expedited_ver.Jul25.pdf


Exemption_ver.Jul25
