ภาควิชาวิสัญญีวิทยา
Anesthesiology, Chiang Mai University
เลขที่ 110 ถนนอินทวโรรส ตำบลศรีภูมิ อำเภอเมือง
จังหวัดเชียงใหม่ 50200
anesth.cmu@gmail.com
053-935522-6
Fax. 053-935526
เลขานุการภาควิชาวิสัญญีวิทยา

นางกรรณีการ์ เอกวัฒน์
พนักงานปฏิบัติงาน (จนท.บริหารงานทั่วไป)
เจ้าหน้าที่สำนักงาน

นางสาวอนิสา สุวาท
เจ้าหน้าที่สำนักงาน
(ผู้ปฏิบัติงานบริหาร)

นางจิรวรรณ ยอมใบ
เจ้าหน้าที่สำนักงาน
(พนักงานธุรการ)

นายวสันต์ แสงปินตา
เจ้าหน้าที่สำนักงาน
(เจ้าหน้าที่ธุรการ)

นายชีวนันท์ แสงหล้า
พนักงานบริการทั่วไป
(คนงาน)

นายณัฐกิตติ์ ธรรมสอน
พนักงานบริการฝีมือ
(ด้านวิทยาศาสตร์และการแพทย์)
เจ้าหน้าที่วิจัยฯ

นางสาวอนุสรา เชียงคำ
ผู้ช่วยนักวิจัยฯ
รายชื่อผู้ติดต่อ
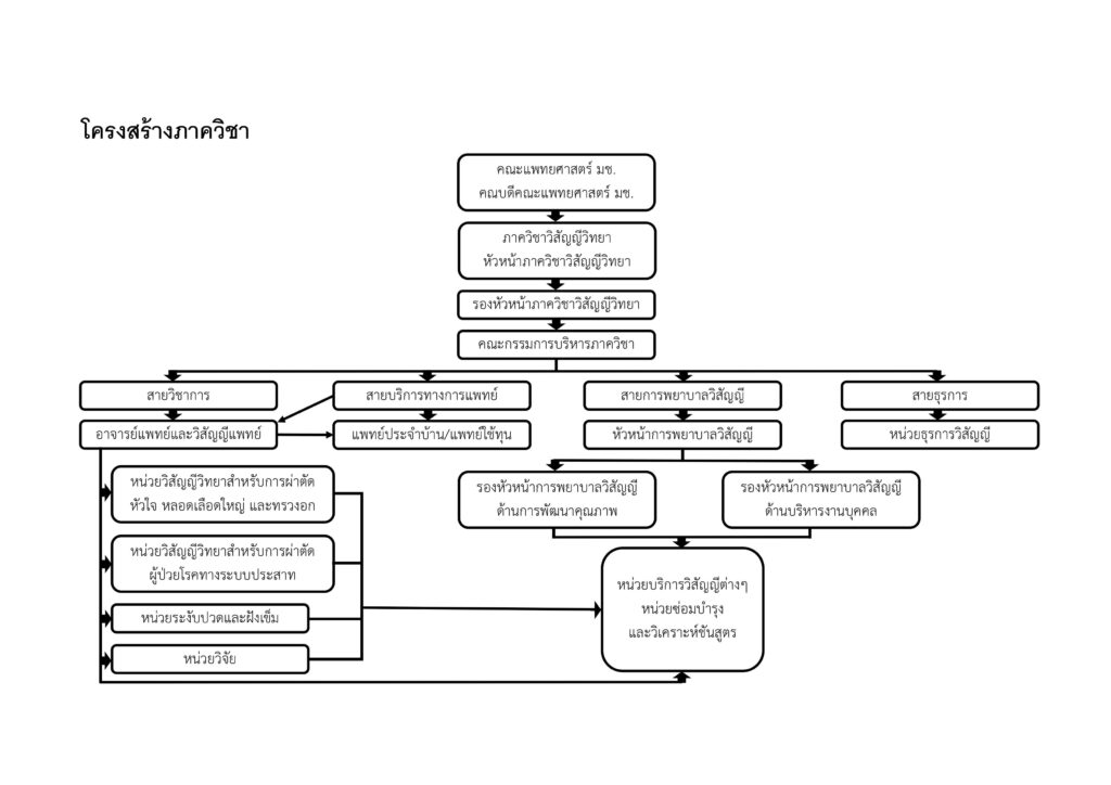
โครงสร้างภาควิชา



